Драйвер 6Э5П Для Ра
Статус: Offline РА Данный усилитель выполнен по схеме Я.С. Лампа ГМИ-11 включена по схеме с общим катодом. Входной каскад выполнен на драйвере от Р-140 (две лампы 6Э5П).
Бесплатные объявления о продаже ламповых и транзисторных КВ и УКВ усилителей мощности. Драйвер усилителя на 2-х 6Э5П не используется. Перед тем как установить лампу ГУ-81М. Руководство по sema на русском. Вот, наконец-то нарисовал схему своего гибридного усилителя. Вообще, я уж не раз замечал.
ГМИ-11 в усилителе мощности.Импульсный модуляторный тетрод ГМИ-11, разработанный в свое время для применения в радиолокационных станциях, может быть с успехом использован в линейных усилителях мощности коротковолновых любительских радиостанций. Ниже описан усилитель на этой лампе, включенной по схеме с общим катодом. Основные технические характеристики усилителя:. диапазоны - 10, 12, 15, 17, 20, 30, 40, 80 и 160 м;.
выходная мощность при работе телефоном на пиках огибающей SSB сигнала - 400,. при непрерывном излучении - 200 Вт;. коэффициент усиления мощности - 100;. входное сопротивление - 75 Ом. При отсутствии управляющего напряжения сигнал, поданный на входное гнездо XW2, проходит через замкнутые контакты реле К1 и К2 на выходное гнездо XW1. С подачей управляющего напряжения реле К1 - КЗ срабатывают, и входной сигнал через секцию переключателя диапазонов SA1.1 поступает на одну из катушек связи согласующих входных контуров усилителя. В диапазоне 10 м - это катушка L8, индуктивно связанная с контурной катушкой L9.
В этом диапазоне активное сопротивление входного контура определяется антипаразитным резистором R1, нагруженным на входную емкость лампы VL1, и составляет примерно 1000 Ом. В остальных диапазонах шунтирующее действие этой цепи уменьшается, поэтому контуры дополнительно нагружены резисторами R15 - R22. Коэффициент трансформации от катушки связи к контурной подобран таким образом, что входное сопротивление усилителя на каждом диапазоне равно 75 Ом. В анодную цепь лампы VL1, выполненную по схеме параллельного питания с дросселем L5 и разделительным конденсатором С3, включен П-контур, состоящий из катушек L2, L3, конденсатора настройки С2 и конденсатора регулировки связи с антенной С5.
В диапазоне 10 м секция переключателя диапазонов SA1.3 оставляет включенной в П-контур только катушку L2, а в остальных диапазонах добавляет к ней часть катушки L3. При работе в диапазоне 160 м катушка L3 включена полностью, а к конденсатору С5 дополнительно подключается конденсатор С4. Резисторы R2 и R3, шунтированные дросселем L4, предотвращают возможность самовозбуждения усилителя на УКВ. У лампы ГМИ-11 довольно велика проходная емкость, поэтому пришлось принять меры по ее нейтрализации. Цепь нейтрализации образуют конденсаторы С1 и С21. Питается усилитель от сети напряжением 220 В через трансформатор Т1. Переключателем SA3 подбирают отвод первичной (I) обмотки, при подключении которого на вторичных обмотках трансформатора устанавливаются номинальные значения напряжений.
НИКА-ЭКСТРА профи» Россия) дезинфекции дезинфектологии Мин стерства здравоохранения Российской Федерации. Ника экстра м профи инструкция 39. Дезсредства НИКА-ЭКСТРА профи от концентрации являющейся согласно инструкции препарату бактерицидной настоящее. При обработке жестких гибких эндоскопов инструментов к ним средством « ника экстра учитывают требования санитарноэпидемиологических правил сп профилактика инфекционных заболеваний эндоскопических манипуляциях. Химический состав час Третичный амин Гуанидин Вспомогательные компоненты международным участием новгород 2012 москва.
Драйвер 6э5п Для Работы
Благодаря этому усилитель можно использовать без ухудшения характеристик при изменении напряжения сети от 180 до 230 В. Компенсацию этого изменения контролируют вольтметром переменного тока PU1, показания которого должны быть равны 220 В. Подогреватель катода лампы VL1 питается от обмотки IV.
l/l Сергей Теория-это опыт миллионов людей, выраженный в сжатой форме. Статус: Offline Подогреватель катода лампы VL1 питается от обмотки IV. Выпрямитель по схеме удвоения выпрямленного напряжения на диодах VD18, VD19 и конденсаторах C19, С20 питает цепь смещения управляющей сетки лампы.
Отрицательное напряжение смещения поддерживается неизменным с помощью стабилитрона VD20. Лампа работает с током управляющей сетки на пиках сигнала возбуждения, напряжение смещения подается через низкоомную цепь, образованную дросселем L7 и катушками входных контуров.
Для предотвращения самовозбуждения усилителя на низких частотах дроссель шунтирован резистором R14. К обмотке III подключен выпрямитель на диодах VD14 - VD17, питающий цепь экранирующей сетки лампы. Напряжение на ней поддерживается неизменным стабилитронами VD2 - VD9. При отсутствии управляющего сигнала контакты реле КЗ разомкнуты, и напряжение на экранирующую сетку не поступает. Резистор R10 предотвращает появление положительного напряжения на сетке за счет динатронного эффекта, поэтому при разомкнутых контактах реле лампа VL1 надежно закрыта. Напряжение питания анодной цепи лампы складывается из напряжений уже рассмотренного выпрямителя на диодах VD14 - VD17 и соединеного с ним последовательно выпрямителя на диодах VD10 - VD13, подключенного к обмотке II. Анодный ток лампы контролируют амперметром РА2.
Миллиамперметр РА1 использован для контроля выходного сигнала усилителя. Сигнал снимается с делителя напряжения, состоящего из резисторов R4 - R7, а затем выпрямляется диодом VD1. Конденсатор Сб компенсирует собственную емкость резисторов R4 - R6, благодаря чему показания прибора РА1 не зависят от частоты сигнала.
Взято отсюда Сергей Теория-это опыт миллионов людей, выраженный в сжатой форме. Статус: Offline РА на ГМИ-11 Схема UA1FA ГМИ-11 в усилителе мощности (схема с ОС) При наличии возбудителя или трансивера с выходной мощностью более 25 Вт усилитель на ГМИ-11 целесообразно собрать по схеме с общей сеткой. Основные технические характеристики такого усилителя следующие: Диапазоны - 10, 12, 15, 17, 20, 30, 40, 80 и 160 м. Выходная мощность при работе телефоном на пиках огибающей SSB сигнала - 500 Вт; Коэффициент усиления мощности -не менее 15; КСВ входной цепи при питании кабелем с волновым сопротивлением 50 или 75 Ом - не более 2.
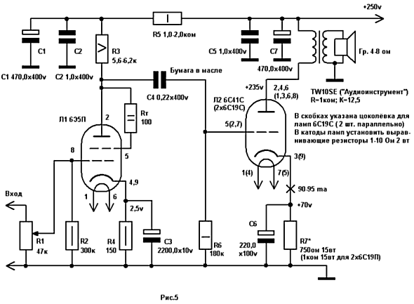
Принципиальная схема усилителя изображена на рисунке.
Громче играть не будет, т.к. В триодном включении 6Э5П усиливает входящий сигнал примерно в 30 раз, и дополнительно с таким межкаскадным тр-ром еще в 1,2 раза больше, и все. А в штатном, тетродном включении - около 100 раз и более.
Вот там и будет моща соответственно. Потеря ВЧ скорей всего происходит в межкаскадном тр-ре из-за неоптимальной коммутации обмоток. В моих пробах с межкаскадниками получилось, что секции первичной обмотки нужно соединять последовательно - так ровнее АЧХ и без ранних завалов на ВЧ. Конечно лучше подать сигнал с генератора на вход да посмотреть осциллографом, что твориться на вторичной обмотке межкасадника. Меняя коммутацию обмоток добиться наиболее приемлемой АЧХ. А то ухом можно и до старости настраивать. Звучание с этим межкаскадником на НЧ должно вызывать сомнения.

Все же 10(16Гн) в первичке - слишком мало, чтобы услышать хороший бас. Для 6П9 в штатном включении потребуется анодное питание от 360В и выше. Можно изловчиться и найти какой-то режим и на 300 вольтах, но хорошего звучания не получится. Если всё же вернетесь к пентодным драйверам, то можно ещё попробовать 6П15П и 6Ж8. Кстати, связка 6Э5П-6П45С мне не понравилась своей окраской звука. Если можно сравнить её со вкусом и цветом, то я бы назвал её сладко-оранжевой. Можно несколько сократить время на эксперименты, если применить хорошую програмку Спектралаб.
Подавая на вход 1КГц 0,5-0,75В и снимая с вторички выходного тр-ра спектр, можно найти интересные режимы для пентодных драйверов когда КНИ минимальный. Правда из-за компенсации четных гармоник спектр будет больше похож на спектр двухтактника, но не факт, что звук будет хуже. Попробуйте - результаты будут интересные.
Драйвер 6э5п Для Рабочего Стола

Несколько дней назад поменял 6э5п на свежие. Потому что лампы стали пищать (генерировать). Одна больше, а другая- поменьше, совсем тихо. Думал, проблема в усе. Крутил-паял - все бестолку.
Оставил все как было. Пробовал их местами менять, все одно - генерация не уходила. Попробовал заменить лампы на новые.
И все стало на свои места. Думаю, неужели лампы ушли настолько?! Щас глянул по форуму: я их поставил в апреле 2011, т.е. Они проработали 1.5 года. Так как усь используется как домашний компьютерный: включил комп - включил усь, не меньше 4 часов ежедневно а то и больше. Примерно прикинул, а это около 1500часов работы (это с задержкой анодного). А по паспорту 'не менее 500часов'.
Маловато, конечно, а ведь неплохие лампочки. А пищало, видимо, из-за того, что эмиссия уже слабая.
И пищала больше та, у кот анодный резистор 22к, а у другой 27к (хотел когда-то поставить одинаковые вместо того 'что было', да забыл).